银行界
首 页 | 业界动态 | 银行培训 | 资格认证 | 在线学习 | 政策法规 | 银行理财 | 专家观点 | 品牌中小银行 | 中小企业金融服务
城商行 | 农村金融 | 全国股份制银行 | 外资银行 | 分支行动态 | 贷款通道 | 银行会客厅 | 银企对接 | 企业融资 | 信用查询
信用卡 | 银行股票 | 论文集锦 | 焦点人物 | 机构分析 | 贷款产品 | 媒体视觉 | 行业会议 | 人才市场 | 休闲BANK | 银行社区
搜索: 高级搜索
您当前的位置:首页 > 中小企业金融服务 > 服务中小企业动态

关于征集《中小微企业金融服务创新典型案例》的通知

时间:2022-03-22 18:24:33  来源:银行界网  

 各有关单位:

 
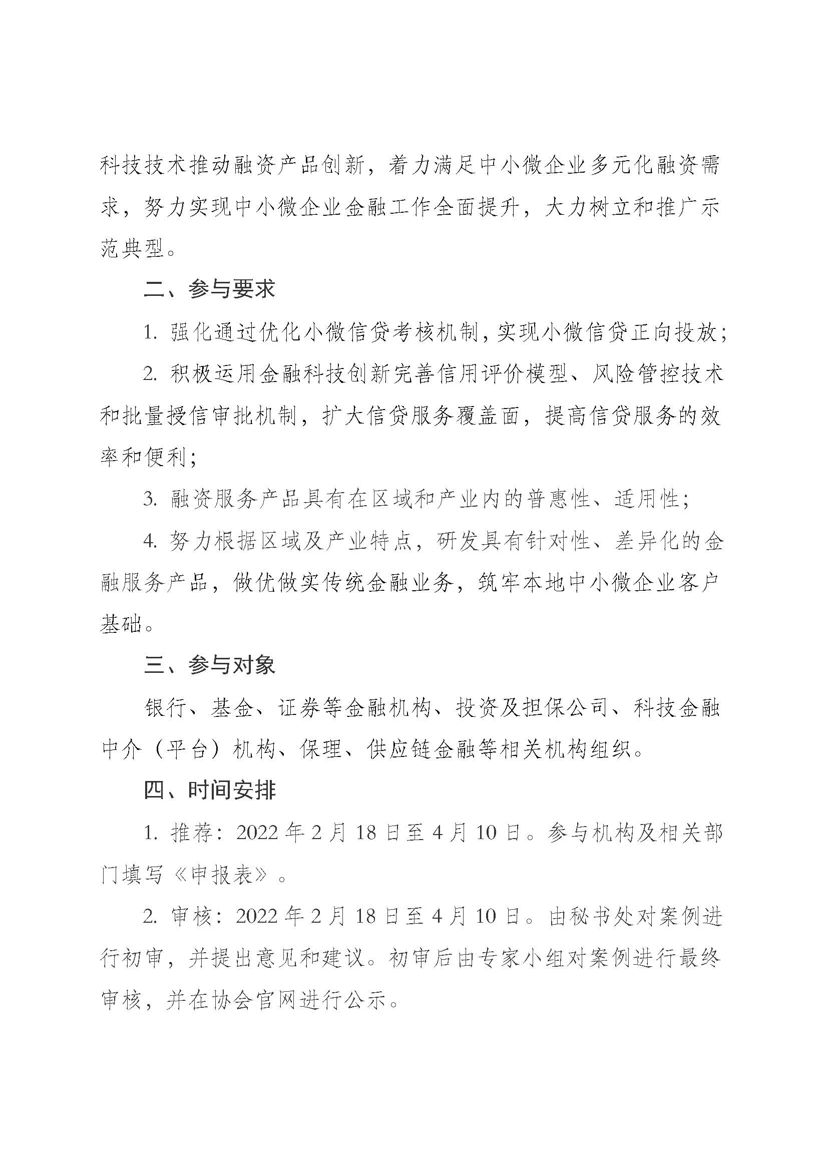
为深入贯彻落实党中央、国务院支持中小微企业发展的重大决策部署,强化普惠金融服务、加大支持中小微企业和个体工商户的力度。充分发挥金融支持实体经济的作用,帮助中小微企业了解金融政策、金融产品,缓解中小微企业融资难题,支持中小微企业健康发展。中国中小商业企业协会决定在全国开展《中小微企业金融服务创新典型案例》征集工作,旨在通过创新方式、运用信息技术,有效增加中小微金融供给,改善中小微企业融资环境,大力宣传推广各机构的优秀创新成果,分享先进经验与案例。具体事宜如下:
 
关于开展中小微企业金融服务创新典型案例征集的函_页面_1.jpg
关于开展中小微企业金融服务创新典型案例征集的函_页面_2.jpg
关于开展中小微企业金融服务创新典型案例征集的函_页面_3.jpg
关于开展中小微企业金融服务创新典型案例征集的函_页面_4.jpg
 
 
附件下载:申报表.zip

发表评论 共有条评论
用户名: 密码:
验证码: 匿名发表

·2023年5月金融统计数据·2023年1月金融统计数据
·中国人民银行发布《金·2022年金融市场运行情
·2022年第三季度中国货·中欧央行续签双边本币
·中国银保监会召开偿付·银保监会:超1.8万亿元

图片新闻

央行:3月末M2余额227.65万亿元
易纲出席二十国集团财长和央行行长视频会议
银保监会:2020年末小微企业续贷余额达2.25万亿元
北京金融法院即将挂牌,将管辖哪些案件

热门点击

银行业金融机构总资产情况图
2020年4月银行业金融机构资产份额

在线调查

2022年您对哪家全国股份制银行服务最满意?
  •  中国农业银行
  •  中国工商银行
  •  中国建设银行
  •  中国银行
  •  交通银行
  •  中国邮储银行
  •  中国光大银行
  •  中信银行
  •  中国民生银行
  •  兴业银行
  •  招商银行
  •  华夏银行
  •  广东发展银行
  •  平安银行
  •  浦发银行
  •  浙商银行
  •  渤海银行
  •  恒丰银行
  

广告服务 | 关于我们 | 服务内容 | 联系我们 | 加盟合作 | 免责条款 | 招贤纳士

Copyright © 2008-2022, tbankw.com Inc. All Rights Reserved!

主办单位:中联银信(北京)管理咨询有限公司 版权所有:银行界 京ICP备10000166号-1

京公网安备11011402010070号

本站法律顾问:北京盈科律师事务所 葛磊