银行界
首 页 | 业界动态 | 银行培训 | 资格认证 | 在线学习 | 政策法规 | 银行理财 | 专家观点 | 品牌中小银行 | 中小企业金融服务
城商行 | 农村金融 | 全国股份制银行 | 外资银行 | 分支行动态 | 贷款通道 | 银行会客厅 | 银企对接 | 企业融资 | 信用查询
信用卡 | 银行股票 | 论文集锦 | 焦点人物 | 机构分析 | 贷款产品 | 媒体视觉 | 行业会议 | 人才市场 | 休闲BANK | 银行社区
搜索: 高级搜索
您当前的位置:首页 > 统计图表

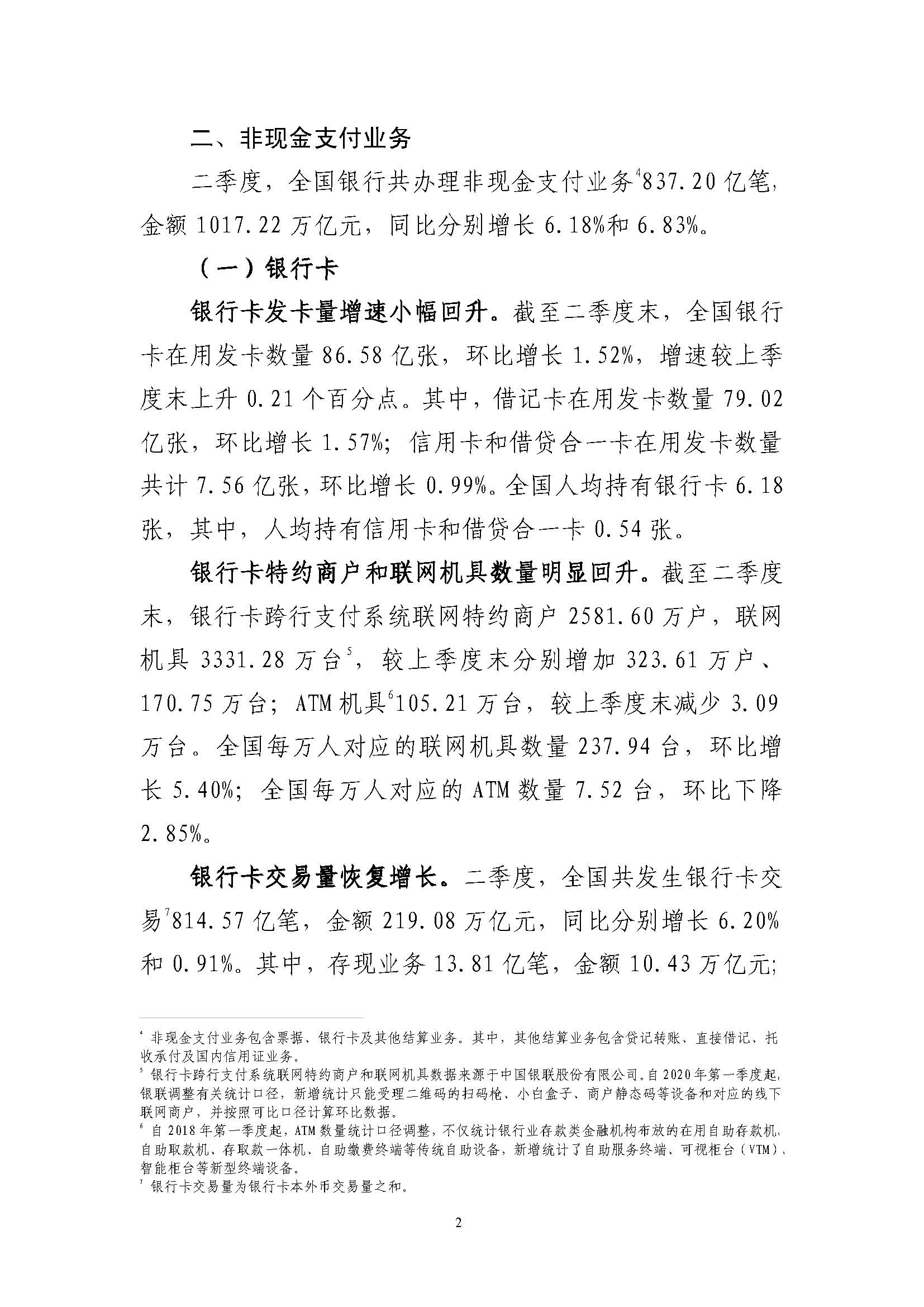
2020年第二季度支付体系运行总体情况

时间:2020-08-21 12:15:53  来源:央行  

2020081810101894882_页面_1.jpg

2020081810101894882_页面_2.jpg

2020081810101894882_页面_3.jpg

2020081810101894882_页面_4.jpg

2020081810101894882_页面_5.jpg

2020081810101894882_页面_6.jpg

2020081810101894882_页面_7.jpg

发表评论 共有条评论
用户名: 密码:
验证码: 匿名发表

·央行二季度货币政策执·坚决防止影子银行死灰
·监管层密集发声 金融防·银保监会:当前中小银
·地方金融监管加速构筑·银保监会:超1.8万亿元
·央行将多举措推动应收·央行下调再贷款再贴现

图片新闻

央行二季度货币政策执行报告
货币政策传导效率明显提高
一季度,人民币各项存款增加
银行保险机构支持实体经济效果显现

热门点击

银行业金融机构总资产情况图
2020年4月银行业金融机构资产份额

在线调查

2020年您对哪家全国股份制银行服务最满意?
  •  中国农业银行
  •  中国工商银行
  •  中国建设银行
  •  中国银行
  •  交通银行
  •  中国邮储银行
  •  中国光大银行
  •  中信银行
  •  中国民生银行
  •  兴业银行
  •  招商银行
  •  华夏银行
  •  广东发展银行
  •  平安银行
  •  浦发银行
  •  浙商银行
  •  渤海银行
  •  恒丰银行
  

广告服务 | 关于我们 | 服务内容 | 联系我们 | 加盟合作 | 免责条款 | 招贤纳士

Copyright © 2002-2011, tbankw.com Inc. All Rights Reserved!

主办单位:中联银信(北京)管理咨询有限公司

本站法律顾问:北京贝邦律师事务所 姜波

版权所有:银行界 京ICP备10000166号

京公网安备110114000920号